导 航
网站首页
课程和服务
TikTok电商带货线下班
TikTok外贸工厂培训
TikTok企业定制内训
TikTok 新手训练营
TikTok 操盘手社群
TikTok 文化出海
关于我们
关于我们
TikTok大数据
服务范围
专家团队
客户见证
合作伙伴
联系我们
TikTok 活动
千人峰会
学习培训
线下交流
TikTok 资讯
公司动态
TikTok干货
跨境资讯
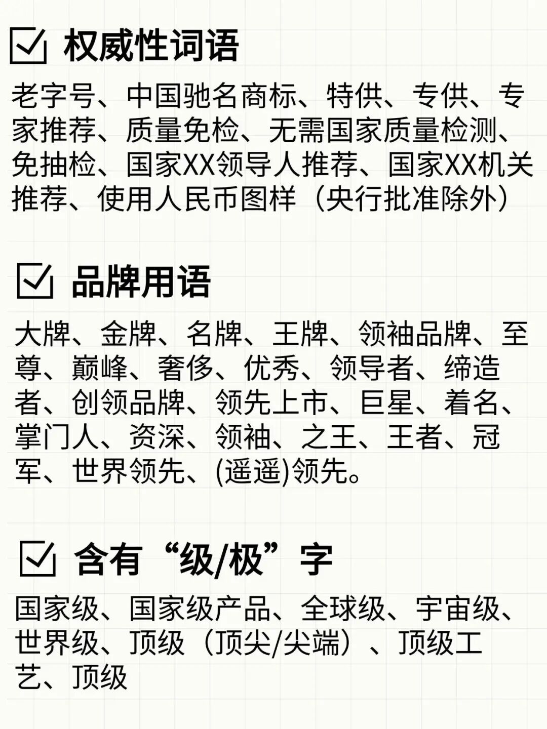
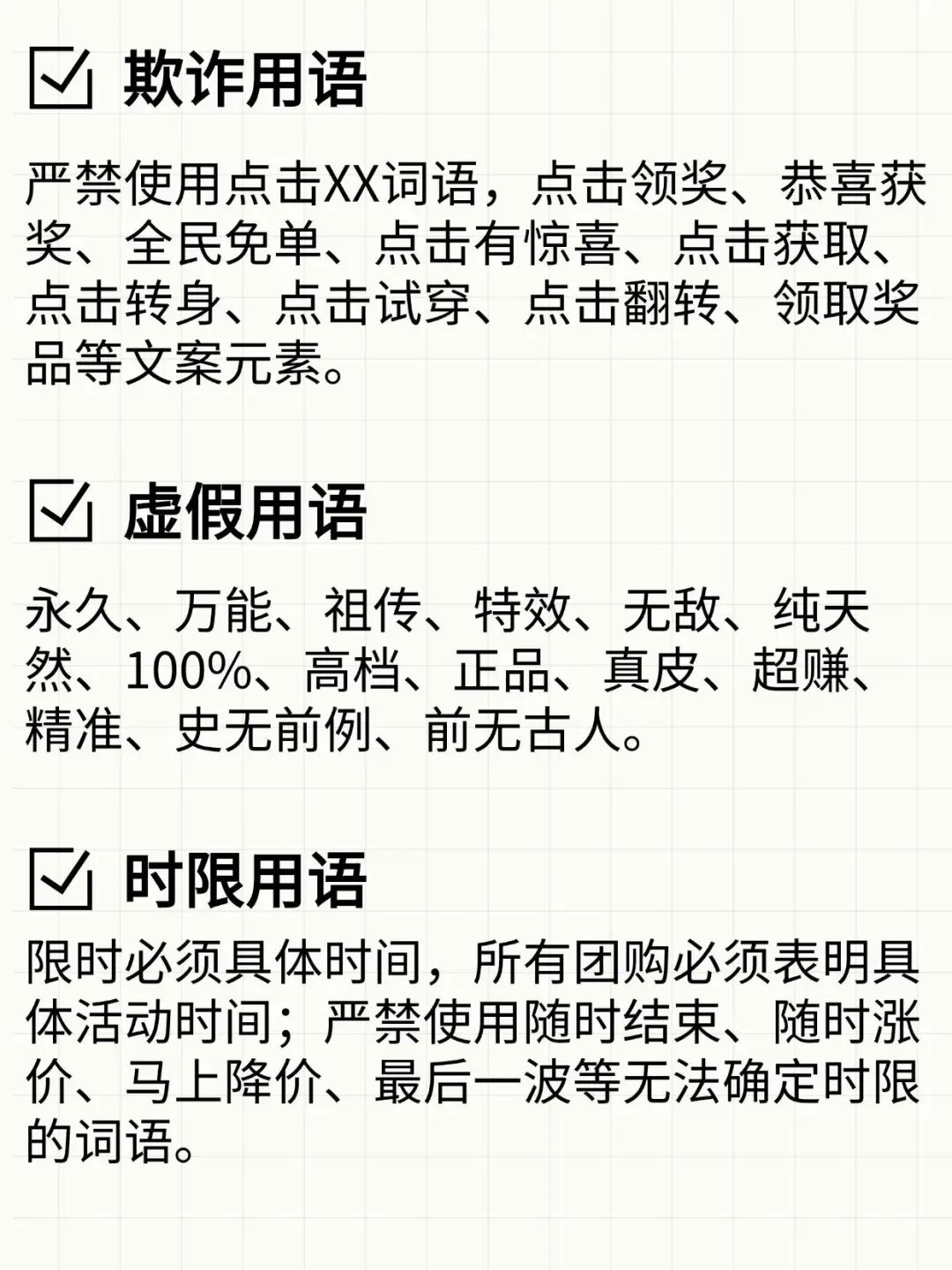
宠物赛道170个违禁词,你中招了吗?
作者:Finn
2025-10-14
关键词:
宠物赛道170个违禁词
最新资讯
TikTok美区内容升级,只会抄模板的团队举步维艰
当TikTok电商从“草台班子”迈向“正规军”战场
TK观察:TikTok英欧日大会核心内容20条大揭秘
跨境TikTok账号真相:自然流与机刷橱窗号本质无差!
TikTok爆款铲屎神器,狂揽300万GMV!
您好,您已成功提交了申请!
运营顾问会在2小时内联系您
免费领取配套运营资料包